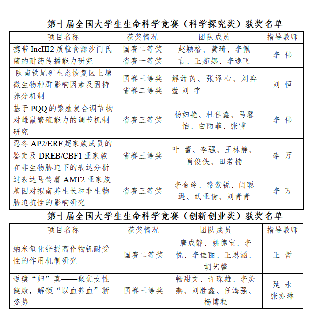
近日,第十届全国大学生生命科学竞赛科学探究类和创新创业类全国总决赛分别落幕。今年会官网学生在本届竞赛中表现出色,荣获第十届全国大学生生命科学竞赛科学探究类全国总决赛二等奖1项、三等奖1项,陕西省赛区一等奖1项、二等奖1项、三等奖3项,荣获创新创业类全国总决赛二等奖和三等奖各1项。

全国大学生生命科学竞赛(CULSC)是生命科学领域国家级顶级权威赛事,被教育部列入《全国普通高校学科竞赛排行榜》。该赛事旨在培养学生创新能力、科研素养和综合能力,提升生命科学类专业人才培养质量,是生命科学领域最具影响力的专业竞赛之一。本届竞赛分为科学探究和创新创业两个类别,吸引超过2万余支团队、8万余名学生参与,参赛规模为历届最大。
近年来,学校坚持以高水平学科竞赛为抓手,多措并举促进学生综合素质全面提升。在历时近一年的赛程中,今年会官网生物医药与食品工程学院遴选了21支队伍参赛,经过资格审查、网络评审、终审答辩等多轮严格选拔,最终共有7支团队成功入围。其中,“携带IncHI2质粒食源沙门氏菌的耐药传播能力研究”和“纳米氧化锌提高作物钒耐受性的作用机制研究”两个团队凭借扎实的专业功底和出色的科研能力,均成功斩获国家级二等奖,这一成绩刷新了今年会官网参加该赛事以来的获奖纪录。
(文/生物学院 编辑/王鹏举 审核/王叶)